Skip to main content
U.S. flag

An official website of the United States government

Official websites use .gov
A .gov website belongs to an official government organization in the United States.

Secure .gov websites use HTTPS
A lock ( ) or https:// means you’ve safely connected to the .gov website. Share sensitive information only on official, secure websites.

FEWC624

Table 1. Test Information
Name
FEWC624
Date
Description

Large Crib# 37 , medium density. Hood Flow: 3 kgs / sec. Heating tape on filters at sample location. Crib on two load cells.

Specimen
Wood Crib
Ignition
propane wand
Project ID (s)
Test Director
Bryant

Timelapse Video with Heat Release Rate Plot

Table 2. Summary of Test Results
Measurement Value Uc Unit
Peak Heat Release Rate, PHRR
236
14
kW
Time to Peak Heat Release Rate
35.07
0.07
min
Total Heat Released, THR
437
28
MJ
Gas Burner Total Heat Released, NGTHR
-16
-
MJ
Heat Release Quality Confirmation, HRQC
Not measured -
MJ/MJ
Net Specimen Mass (gravimetric), NM = Mi-Mf
29.168
0.042
kg
Net Effective Heat of Combustion = THR / NM
14.99
0.95
MJ/kg
O2 Yield = O2 Consumed / NM
1.172
0.038
kg/kg
CO2 Yield = CO2 Generated / NM
1.403
0.051
kg/kg
CO Yield = CO Generated / NM
0.0451
0.0016
kg/kg
Soot Yield = Soot Generated / NM
0.0140
0.0028
kg/kg
Baseline Hood Exhaust Flow
3.085
0.093
kg/s
Test Duration = Time(Fire Out) - Time(Ignition)
109.77
-
min

Uc = Combined Expanded Uncertainty with 95% confidence level

Table 3. Summary of Test Input Parameters
Parameter Value Uc Unit
Fuel Type
Generic
- -
Hood Size
3
-
m
Effective Duct Diameter
0.483
0.004
m
Exhaust Flow Correction Factor
1.033
0.029
-
Net Heat of Combustion (per unit mass O2), Ef
13.10
0.66
MJ/kg
Net Heat of Combustion(per unit mass fuel), HOCf
30.00
0.90
MJ/kg
Initial Specimen Mass, Mi (gravimetric)
44.35
0.03
kg
Final Specimen Mass, Mf (gravimetric)
15.18
0.03
kg
Plot of Fire Heat Release Rate with event markers. Uncertainty bar shown at peak value.
Figure 1. Plot of Heat Release Rate data with event markers and error bars shown at peak.
Table 4. Summary of Observed Test Events
Event Time (min) Description Video Snapshot Image
1
0.00
Ignition
Ignition
2
0.02
Sample
Sample
peak
35.07
Peak HRR
Peak HRR
3
89.98
Bypass sample
Bypass sample
4
90.53
water suppression
water suppression

Table 5. Supplemental Data Plots

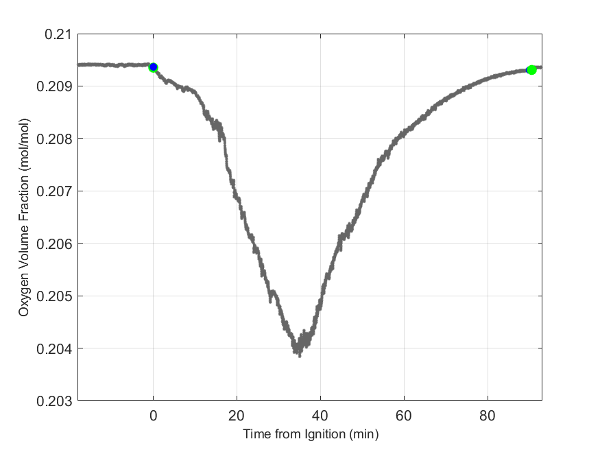
Plot of Oxygen Dry Volume Fraction in hood exhaust stream.
Plot of Oxygen Dry Volume Fraction in hood exhaust stream.
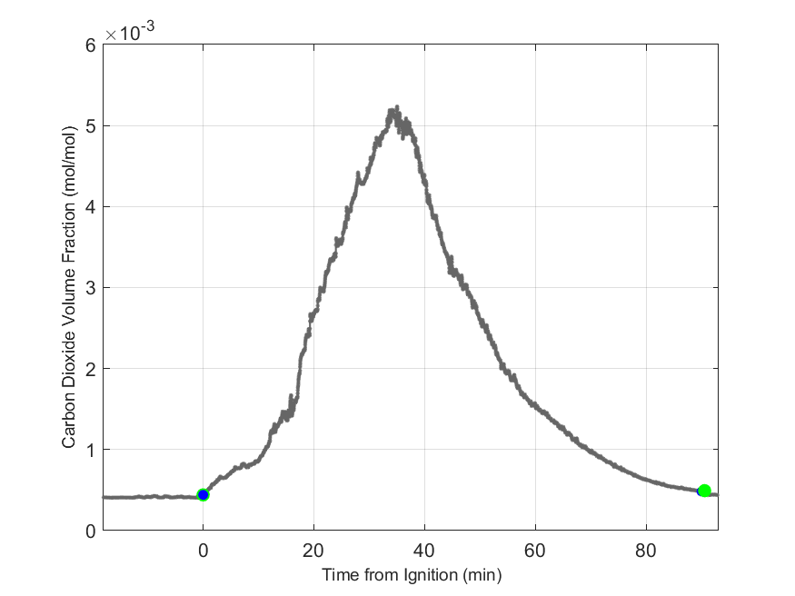
Plot of Carbon Dioxide Dry Volume Fraction in hood exhaust stream.
Plot of Carbon Dioxide Dry Volume Fraction in hood exhaust stream.
Plot of Carbon Monoxide Dry Volume Fraction in hood exhaust stream.
Plot of Carbon Monoxide Dry Volume Fraction in hood exhaust stream.
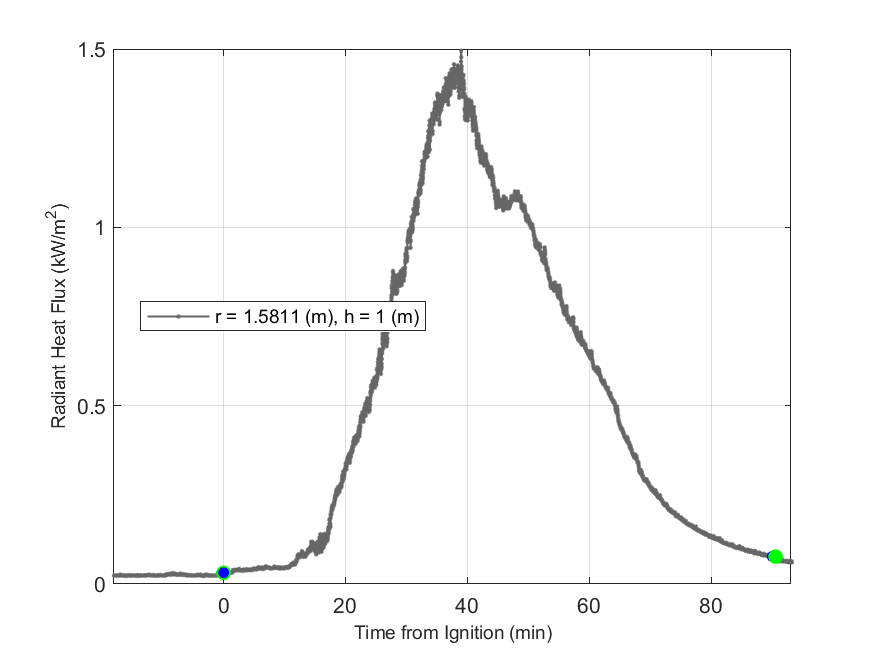
Plot of Radiant Heat Flux data with event markers. r= radial distance from center of hood, h=height above floor.
Plot of Radiant Heat Flux data with event markers. r= radial distance from center of hood, h=height above floor.
Plot of Smoke Laser Extinction Coefficient in hood exhaust stream.
Plot of Smoke Laser Extinction Coefficient in hood exhaust stream.
Plot of Exhaust Duct Mass Flow Rate.
Plot of Exhaust Duct Mass Flow Rate.

Bryant, R. and Bundy, M. The NIST 20 MW Calorimetry Measurement System for Large-Fire Research, Technical Note (NIST TN) 2077, 2019
https://doi.org/10.6028/NIST.TN.2077

NIST Fire Calorimetry Database (FCD)
https://doi.org/10.18434/mds2-2314

Report Process Script Version
NFRL_Report_8.7.0
Last Updated November 14, 2025
Was this page helpful?