Skip to main content
U.S. flag

An official website of the United States government

Official websites use .gov
A .gov website belongs to an official government organization in the United States.

Secure .gov websites use HTTPS
A lock ( ) or https:// means you’ve safely connected to the .gov website. Share sensitive information only on official, secure websites.

e11_SCh0-5-R2

Table 1. Test Information
Name
e11_SCh0-5-R2
Date
Description

Experiment test #11: Steel, Closet shed, high fuel load, 4 @ 1A cribs, zero wind flow, 5' structural separation. ini mass 96.856 kgs.

Specimen
wood cribs in steel shed
Ignition
heptane pan
Project ID (s)
Test Director
Brown

Timelapse Video with Heat Release Rate Plot

Table 2. Summary of Test Results
Measurement Value Uc Unit
Peak Heat Release Rate, PHRR
1,742
107
kW
Time to Peak Heat Release Rate
12.27
0.07
min
Total Heat Released, THR
560
37
MJ
Gas Burner Total Heat Released, NGTHR
0
-
MJ
Heat Release Quality Confirmation, HRQC
Not measured -
MJ/MJ
Net Specimen Mass (gravimetric), NM = Mi-Mf
Not measured -
kg
Total Fuel Mass Burned, TFM = THR / HOCf
34.7
3.1
kg
Net Effective Heat of Combustion = THR / NM
Not measured -
MJ/kg
O2 Yield = O2 Consumed / TFM
1.19
0.11
kg/kg
CO2 Yield = CO2 Generated / TFM
1.52
0.15
kg/kg
CO Yield = CO Generated / TFM
0.0181
0.0017
kg/kg
Soot Yield = Soot Generated / TFM
0.00478
0.00075
kg/kg
Baseline Hood Exhaust Flow
51.5
1.5
kg/s
Test Duration = Time(Fire Out) - Time(Ignition)
17.22
0.03
min

Uc = Combined Expanded Uncertainty with 95% confidence level

Table 3. Summary of Test Input Parameters
Parameter Value Uc Unit
Fuel Type
Cellulose
- -
Hood Size
15
-
m
Effective Duct Diameter
2.424
0.009
m
Exhaust Flow Correction Factor
1.042
0.032
-
Net Heat of Combustion (per unit mass O2), Ef
13.61
0.68
MJ/kg
Net Heat of Combustion(per unit mass fuel), HOCf
16.12
1.00
MJ/kg
Initial Specimen Mass, Mi (gravimetric)
96.86
0.10
kg
Final Specimen Mass, Mf (gravimetric)
Not measured -
kg
Plot of Fire Heat Release Rate with event markers. Uncertainty bar shown at peak value.
Figure 1. Plot of Heat Release Rate data with event markers and error bars shown at peak.
Table 4. Summary of Observed Test Events
Event Time (min) Description Video Snapshot Image
1
0.00
Ignition
Ignition
2
4.95
Embers thru vent
Embers thru vent
3
9.17
partial vent closure
partial vent closure
4
11.45
Flames thru vent
Flames thru vent
5
11.53
Attic ignition
Attic ignition
6
11.80
Rafters ignition
Rafters ignition
peak
12.27
Peak HRR
Peak HRR
7
12.30
Attic ignition
Attic ignition
8
12.47
water suppression
water suppression
9
17.22
Fire Out
Fire Out

Table 5. Supplemental Data Plots

Plot of Oxygen Dry Volume Fraction in hood exhaust stream.
Plot of Oxygen Dry Volume Fraction in hood exhaust stream.
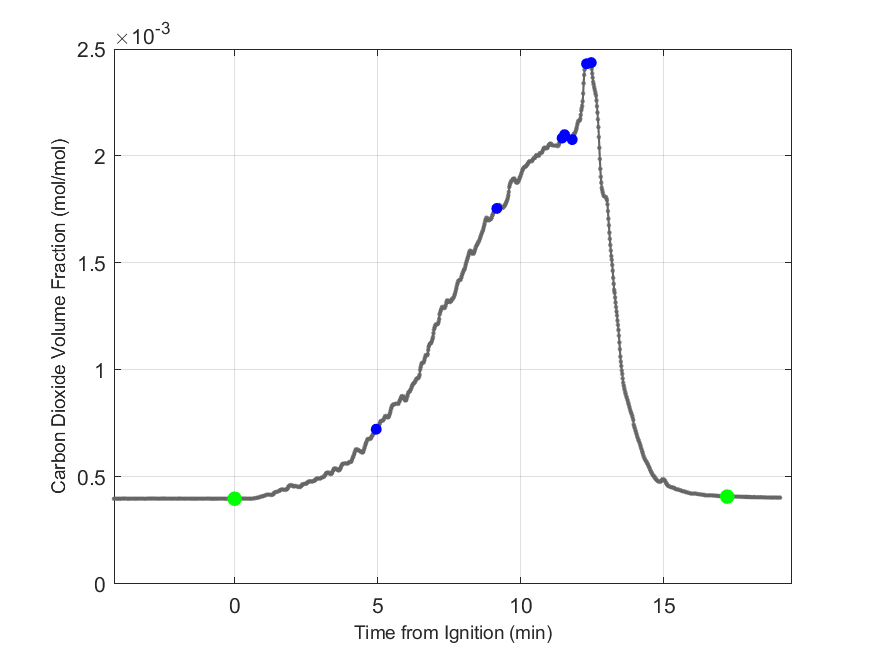
Plot of Carbon Dioxide Dry Volume Fraction in hood exhaust stream.
Plot of Carbon Dioxide Dry Volume Fraction in hood exhaust stream.
Plot of Carbon Monoxide Dry Volume Fraction in hood exhaust stream.
Plot of Carbon Monoxide Dry Volume Fraction in hood exhaust stream.
Plot of Radiant Heat Flux data with event markers. r= radial distance from center of hood, h=height above floor.
Plot of Radiant Heat Flux data with event markers. r= radial distance from center of hood, h=height above floor.
Plot of Smoke Laser Extinction Coefficient in hood exhaust stream.
Plot of Smoke Laser Extinction Coefficient in hood exhaust stream.
Plot of Exhaust Duct Mass Flow Rate.
Plot of Exhaust Duct Mass Flow Rate.

Bryant, R. and Bundy, M. The NIST 20 MW Calorimetry Measurement System for Large-Fire Research, Technical Note (NIST TN) 2077, 2019
https://doi.org/10.6028/NIST.TN.2077

NIST Fire Calorimetry Database (FCD)
https://doi.org/10.18434/mds2-2314

Report Process Script Version
NFRL_Report_8.7.0
Last Updated November 19, 2025
Was this page helpful?