Skip to main content
U.S. flag

An official website of the United States government

Official websites use .gov
A .gov website belongs to an official government organization in the United States.

Secure .gov websites use HTTPS
A lock ( ) or https:// means you’ve safely connected to the .gov website. Share sensitive information only on official, secure websites.

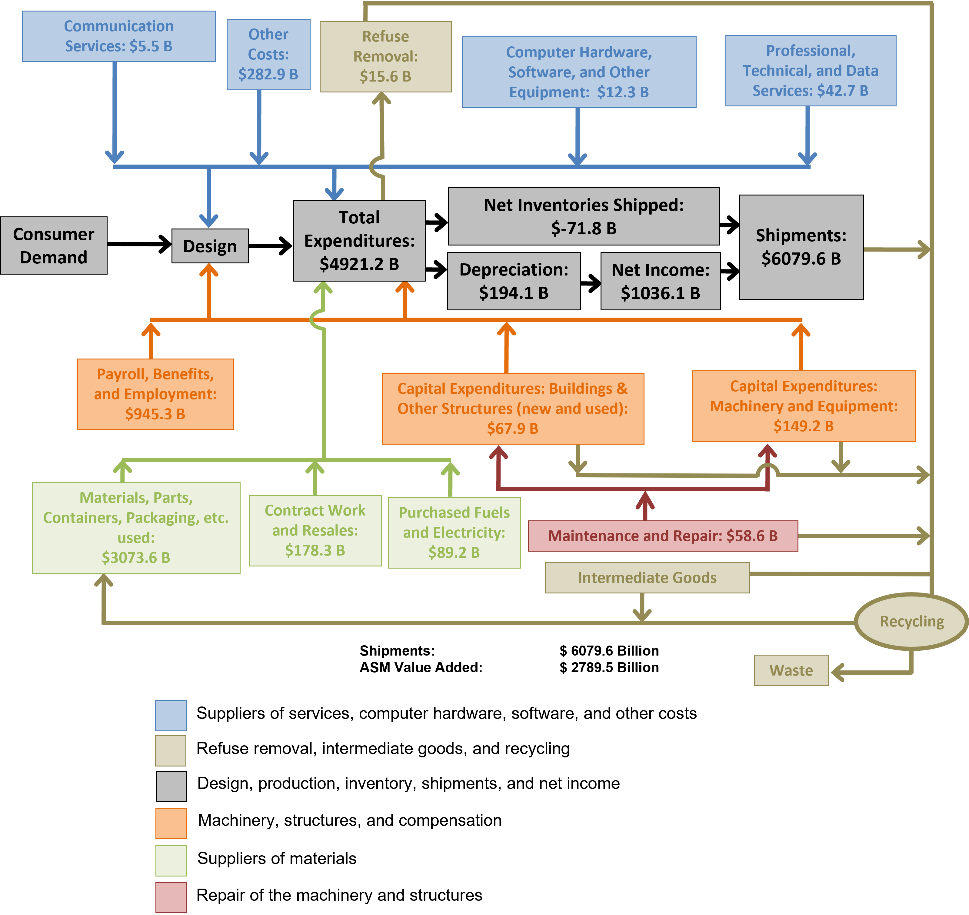
Figure 3.1 from AMS 600-13: Manufacturing Supply Chain, 2021

Was this page helpful?